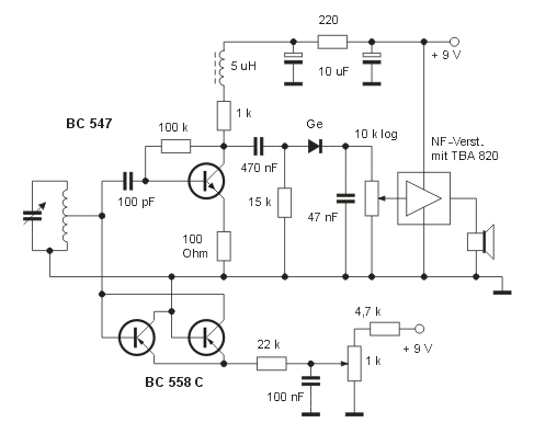
MW-Empfänger mit Ferritantenne

Die Schaltung zu diesem Empfänger ist bei den Experimenten zu den verschiedenen Empfängertypen entstanden. Der Empfänger erlaubt den Betrieb ohne Zusatzantenne, also nur mit der Ferritantenne, und bringt in Verbindung mit dem IC-Verstärker eine recht gute Lautsprecherwiedergabe.

Die Schaltung enthält nichts, was nicht im Zusammenhang mit den grundlegenden Experimenten besprochen wurde. Der Transistor arbeitet als HF-Verstärker, und die Schwingkreisentdämpfung erfolgt mit einem pnp-Differenzverstärker. Da das von der Ferritantenne abgegebene Signal zwar sauber, aber ziemlich schwach ist, muss vor allem die Schwingkreisentdämpfung sehr effektiv in den Vorgang eingreifen. Die Folge ist eine bemerkenswert gute Trennschärfe, aber auch eine ziemlich sensible Rückkopplungseinstellung. Die Entdämpfungsschaltung benötigt mindestens die Hälfte der Spule. Das ist bei der Ankopplung zu berücksichtigen. Die Basis kann natürlich auch tiefer angekoppelt werden.

Der 100-Ohm-Widerstand in der Emitterleitung kann entfallen, wenn sich der Empfang als zu schwach erweisen sollte. Ich habe den Widerstand vorgesehen, um den Empfänger bei stark einfallenden Sendern etwas zu bändigen. Die Rückkopplung ist ein wenig frequenzabhängig, was sich leider stark bemerkbar macht, da der Empfänger hart vor dem Schwingungseinsatz betrieben werden muss. Die günstigste Einstellung lässt sich bei einem Sender finden, der im kurzwelligeren Teil des Mittelwellenbandes liegt (Kondensator ziemlich herausgedreht).

Trennschärfe und Tonqualität lassen sich noch geringfügig verbessern, wenn über eine zusätzliche Spule angekoppelt wird. Wichtig: Die Koppelspule sollte nicht mehr als 5 - 6 Windungen haben, sonst geht der Vorteil dieser Schaltungsvariante verloren. Der Trennschärfegewinn wird durch eine noch schärfere Rückkopplung erkauft.

Für die Arbeitspunkteinstellung ist im Schaltbild ein Poti vorgesehen, aber es lassen sich durch Probieren auch Festwiderstände verwenden. Die Einstellung ist ziemlich unkritisch; es reicht, wenn die Ruhespannung am Kollektor einmalig auf etwa halbe Betriebsspannung justiert wird.

Die Schaltung ist für den Bau eines dauerhaften Empfängers geeignet. Der Ferritstab sollte dann einen Durchmesser von 1 cm und eine Länge von 10 - 13 cm haben. Anzahl der Windungen: etwa 65; Anzapfung nach der 35. Windung. Die 6 Windungen der Koppelspule können mit Schaltdraht neben die Schwingkreiswicklung gelegt werden.

Der Empfänger zieht bei 9 V einen Strom von etwa 16 - 18 mA. Somit ist ein mehrstündiger Betrieb möglich, wenn eine kleine 9 V-Blockbatterie (oder ein entsprechender Akku) eingesetzt wird.

zurück