Entdämpfung des Schwingkreises

Worum geht es?

Beim rückgekoppelten Audion wurden drei Fliegen mit einer Klappe geschlagen: Verstärkung, Demodulation und Rückkopplung. Das ist zwar effektiv, erfordert aber eine genaue Abstimmung der Funktionen. Um die Wirkung der Schwingkreisentdämpfung zu untersuchen, ist es günstiger, dem Transistor nur diese eine Funktion zuzuordnen.

Praktisch bedeutet dies zunächst eine Rückkehr zum einfachen Detektorempfänger. Der Empfang wird wieder leiser sein als beim Audion, denn es fehlt die Signalverstärkung. Aber man kann ohne Wechselwirkungen verschiedene Möglichkeiten ausprobieren und die jeweiligen Schaltungen optimieren.

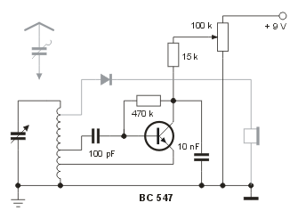
Entdämpfung durch induktive Rückkopplung

Das ist die Methode, die schon beim Audion angewandt wurde:

Der Detektorempfänger mit der Demodulatordiode ist unschwer wiederzuerkennen (grau abgehoben). Der Transistor hat hier nur die Funktion, dem Schwingkreis HF-Energie zuzuführen.

Anstatt des Kopfhörers kann natürlich der kleine NF-Verstärker angschlossen werden.

Es sind wiederum Details, die die Schaltung kennzeichnen. Da der Transistor nicht demodulieren muss, ist die Arbeitspunkteinstellung nun ziemlich unkritisch. Es reicht ein Gegenkopplungswiderstand zwischen Kollektor und Basis. Die Verstärkung wird reduziert, aber die Schaltung arbeitet stabiler. Gegebenenfalls muss der Widerstand angepasst werden; es kommen Werte von 100 k bis 1 M in Frage.

Die Rückkopplung erfolgt über einen normalen Spannungsteiler. Der parallel zum Potentiometer liegende Kondensator soll ein wenig die Neigung zu unkontrolliertem Schwingen unterdrücken. Falls sich keine hinreichende Rückkopplung ergibt, kann ein kleinerer Kondensator gewählt werden - oder er wird ganz herausgenommen. Sollte der Schwingungseinsatz sehr hart sein, kann ferner der Einstellbereich des Potis durch Vorwiderstände enger eingestellt werden.

Zur Bedienung: Am besten wird der Entdämpfungsverstärker zunächst abgeklemmt, und man prüft die Empfangsbedingungen. Der Detektorempfänger ist ja ohne die Zusatzmaßnahme voll funktionsfähig. Erst erst wenn ein (wahrscheinlich sehr leiser) Empfang vorhanden ist, sollte man die Schaltung mit dem Schwingkreis verbinden.

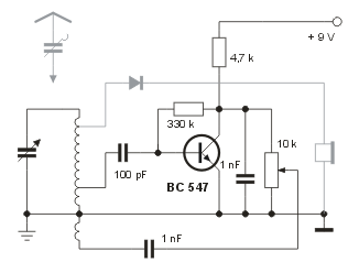
Entdämpfung nach dem ECO-Prinzip

Die ECO-Schaltung ist eine Oszillatorschaltung, bei der der Emitter an einer Spulenanzapfung liegt. Da an Emitter und Basis immer gleichphasige Signale anliegen, entfällt die gegensinnig gewickelte Koppelspule.

Der Rückkopplungsgrad wird über den Emitterstrom (Kollektorstrom) gesteuert. Damit wird die Verstärkung auf das richtige Maß eingestellt.

Bei der ECO-Schaltung ist die Rückkopplung nicht so stark frequenzabhängig wie bei der induktiven Rückkopplung. Andererseits muss, um die Rückkopplung zu dämpfen, die Verstärkung zurückgenommen werden. Das spielt aber hier keine Rolle, da der Verstärker ja nur den Zweck hat, den Schwingkreis zu entdämpfen. Anders wäre es, wenn der Transistor auch das Nutzsignal verstärken müsste.

Entdämpfung durch einen Differenzverstärker

Die folgende Schaltung bietet eine ausgezeichnete Entdämpfung. Als Anregung dient dazu eine Schaltung, die im Elektor 11/2000 vorgestellt wurde, dort jedoch für einen Kurzwellenempfänger ausgelegt war. Um die Schaltung auch im Mittelwellenbereich nutzen zu können, musste einiges angepasst werden.

Zwei pnp-Tansistoren sind als Differenzverstärker geschaltet. Um die Verluste im Schwingkreis auszugleichen, benötigt die Verstärkerstufe nur eine geringe Spannung, die über den Spannungsteiler zugeführt wird.

Wichtig ist eine sorgfältige Dimensionierung. Nach meinen Beobachtungen sollte eine Anzapfung gewählt werden, die etwa in der Mitte der Spule liegt. Bei tieferen Anzapfungen kann es sein, dass die Schaltung unwirksam bleibt. Der Widerstand R2 sollte im Interesse einer weichen Einstellung so groß wie möglich gewählt werden. Das hängt sehr stark von der Spule und der gewählten Anzapfung ab. Wenn sich herausstellt, dass beim Hochdrehen des Potis kein nennenswerter Lautstärkegewinn auftritt, ist er zu groß.

Bei richtiger Dimensionierung ist eine erstaunlich weiche und vor allem frequenzunabhängige Entdämpfung möglich.

zurück