Radiomann-Audionempfänger

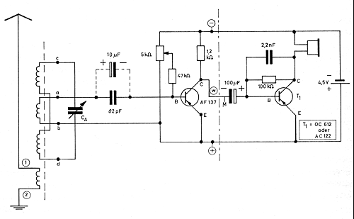
Bei der Suche nach einem typischen Empfänger des Radiomann stieß ich auf folgende Audionschaltung (Zusatz HF):

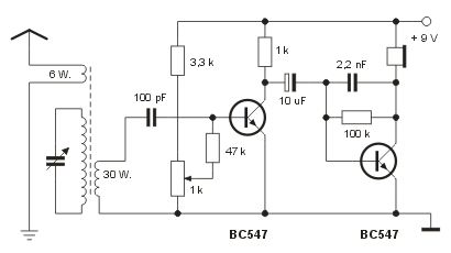
Die Schaltung ist deshalb interessant, weil sie nichts Besonderes enthält - das Audion in seiner einfachsten Form. Hier die Nachbauschaltung mit Silizium-Transistoren:

Keine großen Änderungen, wie man sieht. Mit der Universal-Ferritstabspule des Radio-Schaltpultes 3 kann die Schaltung ziemlich genau nachgebaut werden.

Bemerkenswert ist der Vorschlag im Anleitungsbuch, den kleinen Koppelkondensator durch einen Elko von 10 uF zu ersetzen. Dadurch soll das Rauschen des Transistors unterdrückt werden. Ich habe es nachvollzogen, konnte aber beim Rauschen, das ohnehin nur schwach war, keine deutliche Veränderung feststellen. Wohl aber bei der Lautstärke, die sehr stark von der Größe dieses Kondensators abhing. Darauf gibt es im Buch leider keinen Hinweis. Es lohnt sich jedenfalls, mit diesem Kondensator zu experimentieren. Nun ja, es müssen ja nicht 10 uF sein, 470 nF reichen aus.

Insgesamt ist die Empfindlichkeit sehr hoch. Der Empfang des Ortssenders ist ohne Zusatzantenne problemlos möglich. Das hängt auch damit zusammen, dass die Audionstufe ungebremst verstärken kann; erst in der NF-Verstärkerstufe wird das HF-Signal unterdrückt, und zwar durch den Kondensator zwischen Kollektor und Basis. Ohne diesen Kondensator gerät die Schaltung aus den Fugen. Infolge der fehlenden Rückkopplung ist die Trennschärfe nicht besonders gut; es hängt aber auch von der Antenne ab.

Die Schaltung ist ein schönes Beispiel dafür, wie mit einfachen Mitteln und ohne irgendwelche Tricks ein leistungsfähiger Empfänger aufgebaut werden kann.

zurück