Audion mit induktiver Rückkopplung

Worum geht es?

In diesem Beitrag soll das "klassische" Röhrenaudion aufgebaut werden, und zwar zunächst mit der Röhre EF98, die beim Betrieb mit Niedrigspannungen immer noch Referenz ist. Dabei sollen Möglichkeiten der Rückkopplung untersucht werden, denn ohne Rückoppung ist ein Röhrenaudion nur ein "halbes Röhrenaudion". Im zweiten Teil wird versucht, das Audion mit der Röhre EF80 aufzubauen. Die EF80 ist nur bedingt für Versuche mit niedrigen Spannungen geeignet, hat aber den Vorteil, dass sie immer noch gut erhältlich ist, dazu noch preisgünstig.

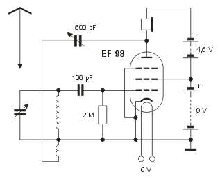
Die Schaltung mit EF98

Auf die Grundschaltung brauche ich nicht einzugehen; die wurde bereits in den grundsätzlichen Überlegungen vorgestellt. Hinzugekommen ist lediglich die Rückkopplung, die über einen Drehkondensator eingestellt wird. Wie schon bei den Transistorversuchen wird der "überhängende" Spulenteil benutzt, um die Rückkopplung anzuschließen.

Etwas ungewöhnlich ist die Art, wie die Schirmgitterspannung eingestellt wird. Üblicherweise gewinnt man diese Spannung durch Spannungsteilung aus der Anodenspannung, doch die vorliegende Schaltung verwendet ein Prinzip, das schon beim Radiomann durchgängig angewandt wurde: Das Schirmgitter wird einfach an eine Anzapfung der Batterie-Kaskade gelegt. Das vereinfacht die Schaltung erheblich.

Die Bedienung der Rückkopplung erfordert - wie meistens - sehr viel Fingerspitzengefühl. Deshalb liegt es nahe, dazu einige weitere Experimente zu machen:

Bei dieser Variante liegt eine separate Koppelspule direkt in der Anodenleitung. Dabei muss auf die richtige Polarität geachtet werden. Wenn die Lautstärke zurückgeht anstatt zu steigen, ist die Spule falsch gepolt.

Der Grad der Rückkopplung lässt sich einstellen, indem z.B. die Rückkopplungsspule mehr oder weniger weit in die Zylinder-Schwingkreisspule hineingeschoben wird. Eine andere Möglichkeit besteht darin, schwenkbare Flachspulen vorzusehen.

Schließlich kann man die Rückkopplung auch noch durch einen Regelwiderstand parallel zur Rückkopplungsspule einstellen. Der Widerstand dämpft die Spule umso mehr, je kleiner er ist (experimentieren). Dämpfung bedeutet in diesem Fall, dass die Rückkopplung schächer wird, hauptsächlich durch Phasenverschiebung.

Und nun die Schaltung mit EF80

Die EF80 erfordert erheblich mehr Aufwand als die EF98. Das liegt ganz einfach am Röhrentyp: Die EF80 ist eine ausgezeichnete HF-Pentode, die sich bei Anodenspannungen um 250 - 300 V und großen Anodenwiderständen (z.B. 100 kOhm) am wohlsten fühlt. Große Anodenströme kann sie nicht liefern, selbst bei höheren Spannungen nicht; schon mit einem Kopfhörer von 2 kOhm ist die Röhre überfordert. Kurz: Es ist sinnlos, ohne Nachverstärkung arbeiten zu wollen. Natürlich wäre es schön, wenn alles mit Röhren erfolgen könnte, doch für den ersten Versuch schlage ich vor, den schon mehrfach angesprochenen Verstärkerbaustein mit TBA 820 oder eine einfache Transistor-Verstärkerstufe zu verwenden.

Bei diesem Versuch kann man sehr schön Beobachtungen mit der Schirmgitterspannung machen. Sie ist einstellbar, und so lässt sich unmittelbar verfolgen, wie die Verstärkung von dieser Spannung abhängt.

Grundsätzlich bietet die Schaltung aber nichts wesentlich Neues. Die Dimensionierung ist durch Versuche entstanden, und wahrscheinlich lässt sich durch Austauschen des einen oder anderen Wertes noch etwas mehr aus der Schaltung herausholen. Grundsätzlich wird man aber die Grenzen schnell erkennen. Damit will ich die EF80 keineswegs beiseite legen; vermutlich wird sie bei etwas höheren Anodenspannungen um 50 V spürbar "zugänglicher" sein. Später mehr dazu.

zurück