Reflexempfänger mit Lectron-Radiotechnik

Es gibt mehrere Gründe, warum ich ausgerechnet den Lectron-Reflexempfänger als erstes vorstelle:

  • Aus Zeitgründen kann ich zur Zeit keine aufwendigen Versuche durchführen. Ein Lectron-Versuch ist blitzschnell aufgebaut.
  • Die Schaltung verwendet Bauteile, die zur Blütezeit der Reflexempfänger zur Verfügung standen.
  • Die Schaltung ist sehr übersichtlich und deshalb geeignet, das Reflexprinzip zu studieren.
  • Nicht zuletzt: Die Schaltung funktionierte bei mir auf Anhieb, und zwar hervorragend.

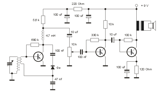
Man sieht, dass pnp-Germanium-Transistoren verwendet werden. Die Typen sind mir nicht genau bekannt, aber das dürfte nicht entscheidend sein. In der Reflexstufe kommt ein HF-Transistor zum Einsatz. Da ich den Original-Transistor (ohne Typangabe) im Lectron-Baustein "kaputtexperimentiert" habe, lötete ich willkürlich einen AF137 ein; er funktioniert prächtig. Bei den beiden anderen Transistoren dürfte es sich um NF-Transistoren der Sorte AC122 o.ä. handeln.

Die Schaltung bringt bei mir ohne Zusatzantenne den Ortssender (und auch einige andere) mit beachtlicher Lautstärke herein. Das einzige Manko ist der arg klirrende Lautsprecher, aber das liegt hauptsächlich an dem Lautsprecherbaustein. Ein Kunststoffkästchen auf einer Metallplatte, ganz ohne Resonanzkörper - da dürfen die Erwartungen nicht zu hoch gesteckt werden.

Abschließend noch ein Blick auf den Versuchsaufbau:

zurück