Versuchsbeispiele

Schaltungsbeispiele zu den einzelnen Kästen

Elektronik-Labor XG

Die Generatorfrequenz ist abhängig vom einfallenden Licht. Ein typisches Beispiel für die häufig angewandte komplementäre Technik. Die Verbindung von npn- und pnp-Transistoren kann sehr effektiv sein, doch die Zusammenhänge sind nicht immer einfach zu durchschauen.

Das nächste Beispiel ist dem Anleitungsbuch zum Elektronik-Labor XS entnommen:

Es können etliche Superhet-Varianten aufgebaut werden. Als NF-Endstufe kommt dieselbe Schaltung zum Einsatz wie im ausführlich beschriebenen Versuchsbeispiel weiter unten. Der Doppeldrehkondensator wird übrigens in den Superschaltungen nicht vermisst. Das wechselseitige Abstimmen von Schwingkreis und Oszillatorkreis ist nicht schwierig; ja es macht sogar Spaß.

Elektronik-Labor XR

Umständliche Digitaltechnik, außerdem schwer durchschaubar. Die Versuche des Kastens XR gehören zu denen, die am ehesten eine Modernisierung verdient hätten. Aber Ende der 60er Jahre gab es noch keine Alternativen.

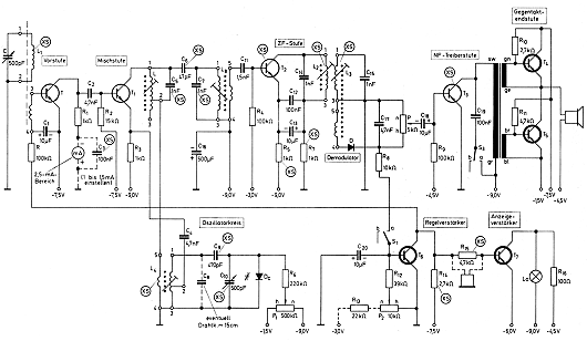
Schließlich noch ein Beispiel aus dem Handbuch zum Elektronik-Labor XU. Es dürfte sich wohl um die umfangreichste und komplizierteste Schaltung handeln, die mit dem Elektronik-Labor aufgebaut werden kann: Ein Achttransistor-Sechskreissuper mit optischer Abstimmanzeige, Schwundausgleich und elektronischer Feinabstimmung.

Die Abbildung ist nicht gut lesbar, sie soll aber auch nur einen Eindruck vom Umfang und Aufbau der Schaltung vermitteln. Man sieht, dass wiederum der Standard-NF-Verstärker zum Einsatz kommt.

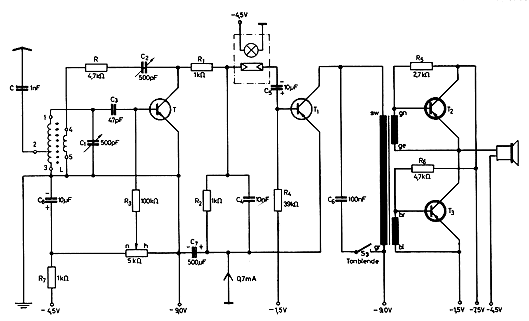
Ein ausführliches Versuchsbeispiel

Der Versuch, der nun vorgestellt werden soll, wurde mit dem Grundkasten XG und dem Ergänzungskasten XS aufgebaut. Es handelt sich um einen Audionempfänger mit NF-Verstärker. Zunächst das Schaltbild:

"Vorne" bietet die Schaltung nichts Besonderes. Der Arbeitspunkt der Audionstufe wird durch Abgriff an 4,5 V und großem Längswiderstand weich eingestellt. Das HF-Signal wird dem heißen Ende der Schwingkreisspule entnommen, aber über die relativ kleine Kapazität von 47 pF. Da die Koppelwicklung der Spule von der Rückkopplung belegt wird, muss das Antennensignal an einer Spulenanzapfung eingespeist werden. Die Kapazität 1 nF im Antennenkreis ist nicht erheblich; sie kann u.U. eine bessere Anpassung bringen, aber auch das Gegenteil bewirken. Facit: Es lässt sich bereits anhand der Schaltung sagen, was man von ihr erwarten darf: mäßige Empfangsleistung und eine geringe Trennschärfe.

So liegt denn auch der Schwerpunkt der Schaltung im hinteren Teil, nämlich der NF-Verstärkung. Im Grunde wurde eine Audionschaltung aus dem Grundkasten aufgegriffen und mit den Mitteln des Zusatzkastens XS um den NF-Verstärker erweitert. Der Verstärker besteht aus einer Vorverstärkerstufe und einem Gegentakt-Endverstärker mit pnp-Germaniumtransistoren. In diesem Verstärker ist alles sorgfältig aufeinander abgestimmt: die Leistungsmerkmale der Transistoren, die verschiedenen Spannungspotentiale, die Wicklungsdaten des Universalübertragers. Es ist anzunehmen, dass der Übertrager nicht zuletzt für diesen Schaltungsteil ausgelegt wurde. Jedenfalls wird der Verstärker in genau dieser Schaltungsvariante wiederholt eingesetzt.

Die Kombination aus LDR und Lämpchen (gestrichelt eingerahmt) wird weiter unten erklärt.

Vom Aufwand her handelt es sich um einen mittelgroßen Versuch. Die Aufbauskizze dazu sieht folgendermaßen aus:

Ja, die gelben Striche. Versuche, bei denen die Verdrahtung mit Strippen oder Drähten erfolgt, sind naturgemäß nicht besonders übersichtlich, und um sicher zu gehen, dass keine Verbindung fehlt oder falsch angebracht wurde, neigt man dazu, die erledigten Verbindungen zu markieren. Ich selber bin immer zuerst nach dem Schaltbild vorgegangen und habe die Aufbauzeichnung nur zur Kontrolle benutzt, quasi als Gegenprobe. Das oben gezeigte Schaltbild war ebenfalls gelb übermalt, aber der Filzstift war blasser, und so konnte ich den Gilb durch Kontraststeigerung herausbekommen.

Nun zum konkreten Versuch. Das nächste Bild zeigt den Versuchsaufbau:

Was die Empfangsleistungen betrifft, so wurden die oben geäußerten Erwartungen erfüllt: tagsüber mit einer guten Antenne der Ortssender, nachts auch Fernsender mit kürzerer Antenne, aber wenig trennscharf. Die Rückkopplung arbeitet sehr sanft, doch nicht so effektiv, dass noch das Letzte herauszuholen wäre. Der Schwingungseinsatz war nicht zu erreichen. Was aber positiv überraschte, war die Wiedergabequalität. Zimmerlautstärke bei einem angenehmen, vollen Ton! Wenn ich tagsüber dem Deutschlandfunk lauschte, war kaum ein Unterschied zum käuflichen Kofferradio daneben festzustellen.

Dieser Versuch wurde nicht zuletzt deshalb ausgewählt, weil an ihm einige interessante technische Details zu beobachten sind. Deshalb eine kleine Wanderung durch das "Versuchsgelände":

Die Kontaktklemmen. Die dreieckige Öffnung sorgt dafür, dass durch den Federdruck die Drähte (oder in diesem Fall die verzinnten Enden der Litzen) zusammengedrückt werden.


Die Spule ist Bestandteil des Grundkastens. Die Schwingkreiswicklung (1-3) hat bei mittlerer Stellung des Kerns eine Induktivität von 225 uH. Da alle Spulen selbst gewickelt werden müssen, ist HF-Litze verständlicherweise weniger geeignet.

Der Universalübertrager, ganz offensichtlich eine Spezialanfertigung. Kaum ein anderes Bauteil wird so häufig und vielseitig angewandt wie dieser Übertrager.

Der HF-Transistor. Der Originaltyp (SGS DW 6475) war eine Mimose und ging bei mir regelmäßig kaputt. Irgendwann gab es ihn nicht mehr zu kaufen, doch der BFY 39 ersetzt das Original hervorragend (und scheint von gesünderer Statur zu sein).

Hinter diesem eigenartigen Baustein verbirgt sich ein Regelwiderstand der besonderen Art. In dem vorliegenden Versuch dient er zur Einstellung der Lautstärke (unbedingt erforderlich bei dem kraftvollen Verstärker). Aber das ist nicht die einzige Anwendung, wie die nachfolgenden Bilder zeigen:

Zieht man die innere Hülse heraus, dann entdeckt man ein Glühlämpchen, und hinter der Öffnung im Inneren steckt ein Fotowiderstand. Beide lassen sich getrennt verwenden. Ebenso kann man den Fotowiderstand auch direkt mit dem Lämpchen anstrahlen, was normalerweise allerdings keinen Sinn macht ...

... es sei denn, man benutzt die drehbare Hülse. Dann lässt sich die Öffnung in der Hülse mehr oder weniger zwischen Lämpchen und LDR schieben, und es entsteht ein regelbarer Widerstand. Damit kein Fremdlicht die Einstellung stört, wird die obere Öffnung der Hülse (in der Abbildung unten liegend) mit einem Plättchen lichtdicht verschlossen.

Zum Schluss noch ein Blick auf das gesamte Gerät:


zurück