Versuchsbeispiele

Zunächst stelle ich einige Versuche vor, die alle eines gemeinsam haben: Sie arbeiten mit dem AMP-Baustein (TBA820). Dieser Baustein ist so typisch für die Versuche mit diesem Kasten, dass es gerechtfertigt ist, ihn besonders hervorzuheben.

Um einen Eindruck vom Versuchsaufbau zu vermitteln, stelle ich im zweiten Teil einen der beiden Radioversuche genauer vor. Dabei werden einige Schwächen des Systems erkennbar.

Einige Versuchsschaltungen mit dem AMP

Das ist der "Aufwärmversuch", eine Schaltung, die nicht eingehend untersucht wird, sondern vor allem zum Weiterexperimentieren anregen soll.

Mit Hilfe der Aufbauskizze gelingt der Aufbau auch ohne genauere Kenntnis der Funktion.

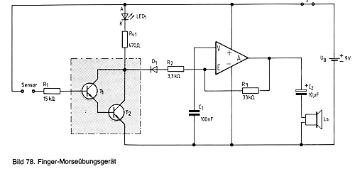
Das folgende Beispiel zeigt ein Morseübungsgerät. Der Versuch soll die Funktion des Darlingtons demonstrieren; der AMP arbeitet hier als Tongenerator.

In dieser Schaltung wird der AMP als Monoflop eingesetzt. Auch Flipflops, Schmitt-Trigger usw. werden mit ihm aufgebaut.

Selbstverständlich dient der AMP auch zur Verstärkung von NF-Signalen, in diesem Schaltungsteil, um mit Klatschgeräuschen etwas einzuschalten.

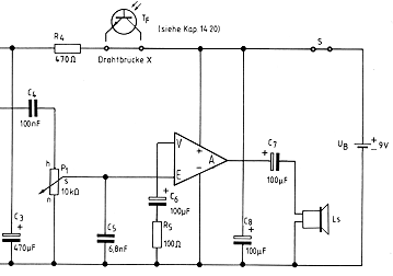
Schließlich noch ein Vollverstärker mit Entzerrer-Netzwerk im Gegenkopplungszweig:


Die Sache mit dem Radio

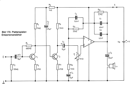
In der gesamten, recht umfangreichen Versuchsliste des X3000/X4000 finden sind nur zwei Radioschaltungen: ein MW-Audion und ein UKW-Pendelempfänger. Der MW-Empfänger soll nun näher beschrieben werden. Zunächst das Schaltbild. Weil es sehr breitformatig angelegt ist, habe ich es hier "aufgeschnitten":


Das obere Bild (linker Teil der Schaltung) zeigt den Empfangskreis mit der Audionstufe. Hier kann man Licht und Schatten registrieren. Die Audionstufe ist vorbildlich ausgelegt. An einer LED, die gleichzeitig als Betriebsanzeige fungiert, wird die Spannung zur Einstellung des Arbeitspunktes abgegriffen. Gerade das Transistor-Audion erfordert eine sorgfältige Arbeitspunkteinstellung, und die niedrige Abgriffspannung von rund 1,5 V sorgt hier für eine weiche und bequeme Einstellung.

Der Abstimmkreis dagegen, der partout ohne Drehkondensator auskommen sollte, taugt nicht viel. Abstimmung kann man die Versuche, einen Sender hereinzubekommen, nicht nennen. Man kann grob einen Bereich wählen, indem man verschiedene vormontierte Kondensatoren parallel schaltet, und wenn man Glück hat und etwas hört, kann man versuchen, durch Drehen des Spulenkerns etwas mehr hereinzubekommen. Mehr als 2-3 mm lässt sich der Kern aber nicht bewegen.

Ich hatte Glück, denn bei Parallelschaltung aller drei Kondensatoren und voll eingedrehtem Kern kam ich fast an den Ortssender heran. Und da dieser bei uns recht breitbeinig auftritt, machte das bisschen Fehlanpassung nicht viel. An der Wiedergabe dagegen gab es nichts auzusetzen. Der AMP (rechter Teil der Schaltung) sorgte für einen vernünftigen Lautsprecherempfang.

Nachstehend die zugehörige Aufbauskizze. Normalerweise richte ich mich wenig nach diesen Skizzen, sondern benutze nur das Schaltbild. Mitunter erziele ich dadurch einen besseren Leitungsverlauf als in der Vorgabe, meistens jedoch einen schlechteren ;-) In diesem Fall habe ich den Versuch exakt nach dem Anleitungsbuch aufgebaut.

Und so sieht es dann aus:

Das Bild zeigt die "kritische Ecke" des Radioversuchs. Die Parallelschaltung der Kreiskondensatoren wird mit Hilfe von Drahtbrücken hergestellt.

Ein interessantes Detail ist rechts davon zu sehen. Der Koppelkondensator zwischen Abstimmkreis und Basis wird durch Parallelschaltung von leeren Steckfedern gebildet. Das geht, weil sie hier dicht nebeneinander liegen.

Auf der Grundplatte befinden sich 16 Bauelemente und rund 40 Drahtbrücken. Ein ähnliches Verhältnis ist auch bei den anderen Versuchen zu beobachten. Diese verwirrende Häufung von Drahtbrücken ist vor allem eine Folge des ungünstigen, seriellen Rasters, in dem die Steckfedern angeordnet sind. Nun ist es zwar kein Problem, die vorgebogenen Drahtbrücken aufzustecken, aber die Leitungsführung wird dadurch doch ziemlich unübersichtlich. Dazu habe ich einmal den Weg der Masseverbindungen nachgezeichnet:

Wer sich auf Fehlersuche begibt oder die Schaltung variieren möchte, hat es nicht leicht, sich zurechtzufinden. Andererseits gibt es eine einfache Möglichkeit, für etwas mehr Übersicht zu sorgen. Man könnte verschiedenfarbige Drahtbrücken verwenden: schwarze für die Masseverbindungen, rote für die "Plusschiene", gelbe für die HF-Leitungen usw. Mit etwas Findigkeit lässt sich aus jedem System noch einiges herausholen ...

Nun noch noch ein Blick auf das gesamte Experimentierpult mit dem Versuchsaufbau. Trotz der vielen Drahtbrücken macht das Ganze einen angenehm aufgeräumten Eindruck. Ja, das Radiohören damit macht schon Spaß - wenn man das Glück hat, einen vernünftigen Sender zu erwischen ...

Das letzte Bild zeigt die zweite Radioschaltung, das UKW-Pendelaudion. Der Versuch funktionierte ebenfalls auf Anhieb; mit einer 70 cm langen Antenne waren mehrere Sender zu hören. Das typische Rauschen des Pendlers ließ sich allerdings auch bei stärkerem Sendereinfall nicht ganz unterdrücken.

zurück